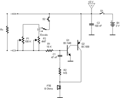
O valor de uma resistência entre 0 e 4M7 ligada entre as pontas de prova pode ser determinado auditivamente por comparação de tom.
Ajusta-se P1 ou P2, e conforme a faixa de valores e aparta-se S2 para obter o tom.
As escalas dos potenciômetros podem ser graduadas.

