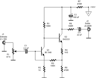
O amplificador do esquema abaixo tem um ganho de 10 dB e apresenta uma impedância de entrada de 40 K.
A impedância de saída é em torno de 200 ohms, transistores equivalentes podem ser experimentados.

O amplificador do esquema abaixo tem um ganho de 10 dB e apresenta uma impedância de entrada de 40 K.
A impedância de saída é em torno de 200 ohms, transistores equivalentes podem ser experimentados.
