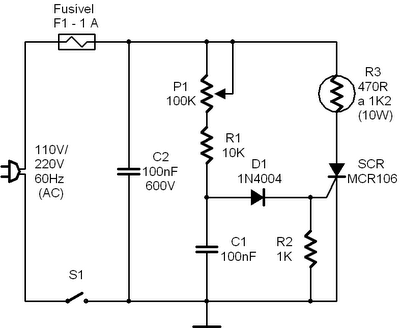
Este aquecedor tem sua temperatura controlada pelo potenciômetro P1, o SCR não precisa ser dotado de dissipador.
O calor máximo da água depende de R3, sendo maior para 470R.
Para a rede de 220V o valor de R3 deve ser 1K2.


Este aquecedor tem sua temperatura controlada pelo potenciômetro P1, o SCR não precisa ser dotado de dissipador.
O calor máximo da água depende de R3, sendo maior para 470R.
Para a rede de 220V o valor de R3 deve ser 1K2.
