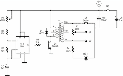
O eletro-estimulador, ou massageador eletrônico, produz pulsos de alta tensão que são controlados em freqüência por P1 e em intensidade por P2.
A aplicação é feita por eletrodos ligados em J1 e J2, pressionando-se S1, a lâmpada NEON acende para indicar a operação do aparelho.
Q1 deve ser montado num pequeno radiador de calor e o transformador T1 é de alimentação com primário de 110/220V e secundário 6+6V ou 9+9V com corrente entre 100 e 250 mA.
C1 pode ser alterado na faixa de 470 nF a 2,2 uF para mudança de freqüência.
Os eletrodos são chapinhas de metal ou pilhas velhas com a tinta raspada.


