Ter a possibilidade de poder utilizar 220 volts num caminhão ou numa fazenda pode ser muito útil não só em acampamentos ou viagens, também não é raro existir aqueles amantes da eletrônica que não perdem o vício de soldar pelo menos um terminal de algum componente.
Claro que os 220 volts também podem ser necessários para outras ferramentas além de poder recarregar baterias de celulares, filmadoras ou computadores móveis e outros dispositivos.
Para reduzir ou aumentar qualquer tipo de tensão apesar do tamanho, é mais adequado utilizar um transformador, só que normalmente um transformador não funciona com a tensão disponível nas baterias dos veículos.
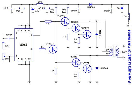
Para utilizar um transformador em corrente contínua é preciso um circuito oscilador que gere uma alternância na corrente contínua, transformando-a em corrente alternada.
O circuito integrado 4047 é um oscilador cuja saída é o inverso com relação a outra, isto significa que enquanto uma está em estado de alta a outra está em estado baixo e vice-versa.
Os sinais alternados são muito fracos para fazer com que o transformador seja aproveitado com bom rendimento, por isso é preciso utilizar um circuito reforçador que nesse caso consiste de três transistores interligados.
O diodo em paralelo com cada um dos transistores de saída impede que o fluxo de corrente reversa produzida pela reversão do enrolamento venha a queimar o transistor.
O diodo 5 ampères colocado em paralelo com a linha de energia gera um curto-circuito caso a polaridade for invertida acidentalmente, assim, no caso de uma ligação invertida o fusível se rompe antes mesmo de ligar o circuito, lembre-se, o fusível é 5 ampères, não mais.
O trimpot de 50K é utilizado para ajustar a freqüência de oscilação, que é diretamente proporcional à freqüência da corrente alternada produzida no transformador.
Para o oscilador funcionar de maneira estável foi utilizado um resistor limitador, cujo valor é 220 ohms, a tensão de alimentação do CI 4047 é de 9,1 volts, cuja estabilização é feita pelo diodo zener e pelos capacitores de filtro.
O conjunto resistor limitador, diodo zener e capacitores de filtro faz com que a tensão no oscilador seja 9,1 volts, independentemente das variações de tensão da bateria, obviamente que com a bateria descarregada o diodo zener deixa de atuar.
O transformador pode ser um daqueles utilizados em nobreak, dependendo da potência desejada também pode ser um transformador que reduza os 220 volts para 9+9, (na prática é nove, zero, nove), mas neste caso ele será usado com ligação invertida.
A ligação normal é aplicar os 220 volts de tensão alternada e retirar 18 volts alternados na saída, nesse caso o que fazemos é aplicar no enrolamento de saída a tensão de 18 volts e retiramos 220 volts.
Na verdade, existem cálculos para uma bobina de 220 volts e outra bobina de 18 volts, no caso, com uma tomada central, ou então com dois enrolamentos de 9 volts, mas como é comum encontrar transformadores com entrada de 220 volts e saída de 9+9 volts essa característica foi adotada.
Se for preciso um pouco menos de 220 volts na saída, pode ser usado um transformador de 10+10 volts, no caso a tensão gerada será de 204 volts, o importante é saber que das características do transformador depende a tensão de saída, e cabe a cada interessado decidir o que melhor lhe convém, nos testes foi utilizado um transformador de 9+9 com 5 ampères, a potência é em torno de 100 VA.
Os transistores de saída devem ser colocados em dissipador de calor, também devem ser respeitadas as potências indicadas nos resistores, também não deve ser esquecido de verificar a posição dos diodos e dos capacitores eletrolíticos.
São necessários fios para se conectar a bateria, fios muito finos podem causar falha na alimentação ou funcionamento irregular, fios flexíveis de 4 milímetros é uma boa alternativa, e para evitar erros em ligação é bom seguir o padrão: preto para negativo e vermelho para o positivo.
Depois de tudo conferido o circuito pode ser ligado, e para testar o funcionamento uma boa alternativa para verificar visualmente a operação é colocar um indicador de neon na saída de 220 volts, para quem manusear um multímetro, cuidado para não destruí-lo.
Para fazer a calibração, basta ligar o sistema e colocar um freqüêncímetro ou osciloscópio no transformador de saída e girar o botão do trimpot de 50K até que a freqüência medida seja 60 hertz, esta é a única calibração que precisa ser feita.

É importante lembrar que este circuito gera corrente alternada, cuja forma de onda é quadrada, isto não apresenta problemas para equipamentos resistivos, como soldadores, luzes ou fontes, mas aparelhos de TV ou gravadores de vídeo que usam como referência a freqüência da rede de energia elétrica podem não funcionar corretamente.

