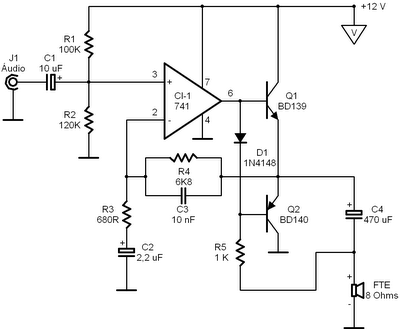
O amplificador da figura abaixo fornece pouco mais de 1 watt em carga de 8 ohms e não precisa de fonte simétrica.
Os transistores devem ser montados em radiadores de calor, e a equalização é feita pelo resistor de 6K8 e pelo capacitor de 10 nF.
Outros valores podem ser experimentados por conta e risco do montador.


