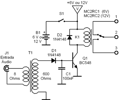
O circuito da figura abaixo aciona um relé a partir de um sinal de áudio obtido na saída de um rádio comum, pode ser AM ou FM ou um até de um gravador.
O nível de sinal é ajustado pelo próprio controle de volume do aparelho excitador.
A ligação da entrada de áudio é feita na saída de fones ou direto no alto-falante.
O capacitor C1 de 100 nF pode ser alterado experimentalmente em caso de problemas com ruídos na recepção.

O transformador pode ser um com entrada de 110/220 com saida para 6 volts ligado de forma invertida, ou seja, onde sairiam os 6 volts é a entrada.

