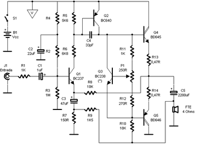
Para este amplificador utilizando transistores de saída darlington, os transistores de saída devem ser dotados de bons radiadores de calor, e para a versão estéreo a fonte deve fornecer o dobro da corrente.
A fonte deve fornecer tensão de 12 a 50 volts com boa filtragem e regulagem, os testes de funcionamento podem ser feitos utilizando uma bateria automotiva.
Os resistores são todos de 1/4W, com excessão de R13 e R14 que são de 2 Watts de dissipação.


