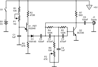
Este oscilador modulado produz som de campainha e deve ser ligado na entrada de qualquer amplificador.
O som amortecido do duplo T para o efeito de campainha é ajustado em P2, e a freqüência de modulação em P1.
Os capacitores do duplo T (C2, C3 e C4) podem ser alterados para modificação de timbre.


