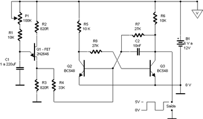
A freqüência deste circuito depende de C1 e do ajuste de P1.
O capacitor C1 pode ter valores na faixa de 1 a 220 uF, caso em que as frequências poderão variar de fração de Hertz até alguns Hertz.
A saída é de forma de onda retangular.

A freqüência deste circuito depende de C1 e do ajuste de P1.
O capacitor C1 pode ter valores na faixa de 1 a 220 uF, caso em que as frequências poderão variar de fração de Hertz até alguns Hertz.
A saída é de forma de onda retangular.