É lei, por isso é obrigatório que os motoristas transitem com os faróis baixos acesos mesmo durante o dia, afirmam ser uma forma eficiente de ser visto no trânsito com maior facilidade.
Minha opinião é que é só mais uma forma de recolher dinheiro, pois os legisladores sabem perfeitamente que muitos motoristas simplesmente esquecem que os faróis baixos devem ser ligados e assim acabam sendo multados.
Os acidentes acontecem em qualquer rodovia por não conseguir enxergar um carro ou uma moto mesmo durante o dia, pode ser por velocidade ou por outro tipo de imprudência, não é o farol aceso que vai fazer evitar o acidente.
Discussões à parte, o fato é que o motorista será multado se for flagrado dirigindo em uma rodovia com os faróis baixos apagados, pior do que pagar a multa é o constrangimento que acaba sendo pior do que o valor da multa.
Evitar de esquecer de acender os faróis não é uma tarefa fácil, mesmo com os veículos modernos com a possibilidade deixar a chave dos faróis ligados e sendo necessário apenas fazer o motor pegar e sair rodando.
Existe a possibilidade de uma ligação direta do farol baixo, mesmo sendo fácil, isso espanta muitos motoristas, pois mexer no painel não é para qualquer um e gente especializada custa caro e ainda recomendam que nada seja alterado, nem mesmo uma lâmpada em paralelo com a lâmpada piloto, principalmente se o veículo for dotado de injeção eletrônica, e essa recomendação faz sentido.
Então, a solução é receber um aviso de que os faróis estão apagados, poderia ser um sinal luminoso, mas optei por um sinal sonoro, porque é muito chato dirigir com um oscilador funcionando enquanto a chave de ignição estiver ligada.
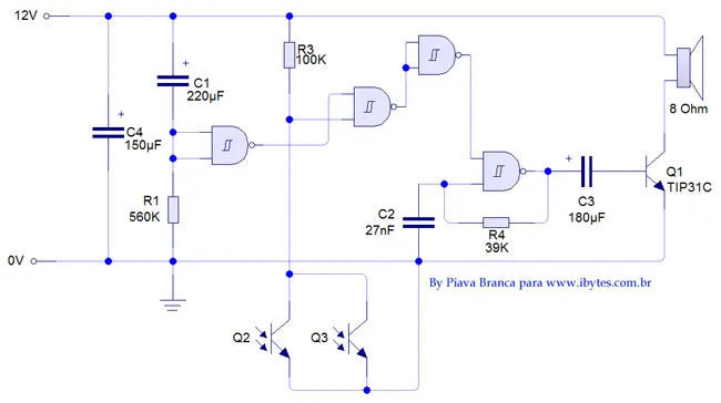
O circuito proposto é ligado em algum ponto onde exista 12 volts depois que a chave de ignição é ligada, e assim que a chave de ignição é acionada o circuito liga, mas não avisa imediatamente.
Depois de alguns segundos que a chave é “virada” e o motor é acionado é que o circuito vai avisar que os faróis estão apagados, o tempo de espera é determinado por C1 e por R1, quanto maior for o valor de C1 mais tempo o circuito fica ligado mas não avisa nada.
Q2 e Q3 são fototransistores de uso geral, foram usados TIL78 no protótipo, os fototransistores devem ser instalados, um em cada farol, de forma que sejam iluminados quando o farol estiver aceso, mas que a luminosidade externa não interfira para não haver avisos errados.
Sobre os fototransistores, deve ser prevista a instalação de forma que o calor causado pelo tempo dos faróis ligados não os solte, existem faróis que deixam escapar um pouco de luminosidade pela parte traseira do refletor, nesse caso, basta bem fixar os fototransistores.
O sistema funciona com apenas um fototransistor, mas, é interessante usar um fototransistor para cada farol, assim não se corre o risco de ficar com um farol aceso e outro apagado, e se em um dos dois faróis queimar a lâmpada, o aviso será emitido.
No caso de não funcionar sem ajustar ganho, R3 pode ser substituído por um trimpot de 1M, onde se faz o ajuste de ganho e depois é só medir a resistência obtida e colocar um resistor fixo no local, ou fixar o trimpot com alguma cola para que a vibração do motor e das estradas não alterem a resistência.
O tom de aviso que será emitido é gerado por C2 e R4, cada um pode escolher um tom mais chato ou mais adequado para certos tipos de veículos.
Q1 é um transistor NPN de potência, se o motorista for do tipo despreocupado, esse transistor precisa de um radiador de calor, pois vai aquecer, se o motorista for do tipo paranoico, um transistor do tipo BD139 serve, ele vai aquecer mais não queima se os faróis forem acendidos logo, em todo caso, um TIP31 é o mais recomendado.
Se optar por um BD139, C3 deve ser de 100uF, C4 é de 150uF, e C1, C4 e C3 são para 25 volts.
O circuito pode ser instalado até mesmo no acendedor de cigarros, desde que os sensores sejam devidamente instalados de forma que sejam iluminados pelos faróis acesos e que não recebam outro tipo de luz, de acordo com as recomendações acima.
Lembrando que Q2 e Q3 apesar de terem apenas dois terminais, os terminais tem lado certo para serem ligados ao circuito, se forem ligados errados o circuito não vai funcionar conforme o desejado.
O sistema funciona em carros antigos também, apesar da criação ter como principal objetivo não mexer em nada do painel, deixando tudo original, então não há marca nem modelo, e nem muito menos anos de fabricação, serve para todos.
O esquema do circuito é mostrado na imagem abaixo.

O layout com a sugestão de placa de circuito impresso é mostrado na imagem a seguir, a imagem é maior para melhor resolução, o tamanho real é 6 cm por 6 cm.


