VCO receptor SYN470R: Como alcançar 620 MHz com estabilidade técnica
Dominar a radiofrequência é um dos maiores desafios para engenheiros e entusiastas da eletrônica, especialmente quando a banda de 433 MHz se encontra saturada de ruídos.
Eu sei como é frustrante tentar sintonizar um sinal e enfrentar quedas constantes.
Por isso, desenvolvemos este guia sobre o VCO receptor SYN470R, um oscilador controlado por tensão que permite ao seu rádio fugir do comum e operar em áreas limpas do espectro eletromagnético.
O que é o VCO receptor SYN470R e por que utilizá-lo
O conceito de um VCO (Voltage Controlled Oscillator) baseia-se em um circuito cujo sinal de saída possui uma frequência que pode ser alterada através da variação de uma tensão de entrada.
No caso do receptor SYN470R, substituímos o cristal oscilador fixo por este sistema dinâmico.
Nós utilizamos essa técnica para transformar um receptor super-heteródino comum em uma ferramenta versátil capaz de varrer uma largura de banda muito superior aos padrões de fábrica.
O funcionamento desse sistema depende da interação entre indutância e capacitância.
Ao contrário de um cristal, que vibra em uma frequência fundamental rígida, o VCO utiliza um diodo varicap e uma bobina variável para criar um tanque ressonante ajustável.
Isso é essencial para aplicações de telemetria e automação onde a segurança e a imunidade a interferências são prioridades.
Fundamentos técnicos e a física do oscilador
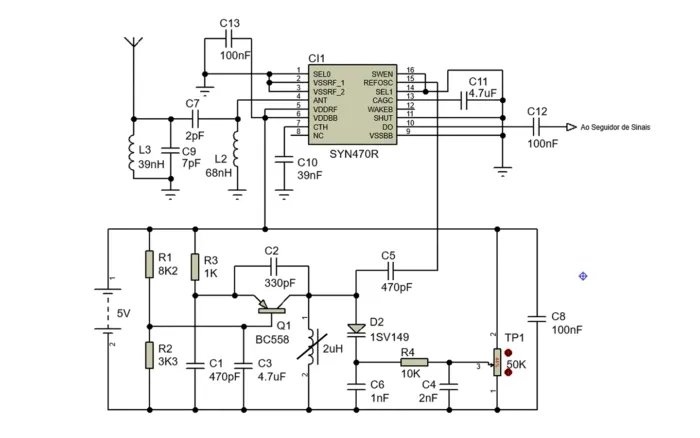
O coração deste projeto é o circuito integrado SYN470R.
Embora sua especificação nominal cubra de 300 a 440 MHz, nós comprovamos que ele pode chegar a 620 MHz ou mais na modulação ASK.
Para que isso ocorra, o sinal de injeção no pino 15 deve vir de um oscilador local estável e preciso.
O segredo está no transistor PNP BC558 operando em conjunto com o diodo varicap 1SV149.
A física por trás do varicap é fascinante: ele funciona como um capacitor variável cuja capacitância é inversamente proporcional à tensão reversa aplicada.
Ao girar o potenciômetro de sintonia, alteramos essa tensão, modificando a frequência de ressonância do tanque LC.
Para entender a frequência de oscilação, utilizamos a equação fundamental da ressonância, onde a frequência (f) é determinada pela indutância (L) e pela capacitância (C):
f = 1 / (2 * pi * raiz(L * C))
f: Frequência de oscilação em Hertz.
pi: Constante matemática (aprox. 3,1415).
L: Indutância total do circuito em Henrys.
C: Capacitância total (incluindo a do varicap) em Farads.
Análise detalhada dos componentes e montagem
A precisão dos valores é crítica em radiofrequência.
No circuito que desenvolvemos, cada componente possui uma função estratégica para garantir que a frequência não “dance” durante a operação:
Transistor Q1 (BC558): Atua como o elemento ativo do oscilador local. Sua pinagem, vista de frente (lado chato), é coletor, base e emissor.
Diodo Varicap D2 (1SV149): O componente que permite o controle por tensão. Ele altera a capacitância conforme o ajuste do potenciômetro TP1 de 50K ohms.
Bobina L1: Uma bobina variável de 2 microhenries com 18 voltas de fio 35 esmaltado sobre núcleo de ferrite. É nela que realizamos o ajuste fino mecânico da faixa central de operação.
Capacitor C7 (2 pF): Um valor extremamente baixo, usado para acoplamento crítico. Cuidado para não confundir com valores maiores, pois isso tornaria o receptor “surdo”.

Durante nossos testes, observamos que o VCO oscila entre 5 MHz e 9.7 MHz.
Como o SYN470R multiplica internamente essa frequência por 64, ao atingirmos 9.7 MHz no VCO, o receptor sintoniza efetivamente 620.8 MHz.
Boas práticas em radiofrequência e o link do Canal Ibytes Brasil
Se você deseja ver este circuito em ação e entender o layout da placa, recomendo fortemente assistir ao vídeo detalhado em nosso canal.
Você pode acessar o link do Canal Ibytes Brasil em https://www.youtube.com/@Ibytesbrasil para conferir a demonstração prática deste VCO receptor SYN470R.
O maior erro em montagens de RF é o uso de fios longos.
Conexões extensas entre o varicap e a bobina criam indutâncias e capacitâncias parasitas que desestabilizam o sinal.
Em nossos projetos, mantemos as trilhas o mais curtas possível e utilizamos planos de terra sólidos para evitar que o circuito se torne uma antena de ruídos da rede elétrica.
Vantagens, limitações e aplicações reais
As vantagens de usar um VCO no SYN470R incluem a capacidade de encontrar canais de comunicação livres de interferências e a dificuldade de grampeamento por terceiros que esperam sinais em 433 MHz.
Entretanto, a limitação reside na sensibilidade à temperatura e à estabilidade da tensão de alimentação.
Uma pequena variação na tensão do trimpote pode deslocar a sintonia.
Este projeto é ideal para:
– Sistemas de telemetria industrial em ambientes ruidosos.
– Automação residencial personalizada com frequências exclusivas.
– Estudos avançados de recepção super-heteródina e filtros de rádio.
Para aprofundar seus conhecimentos, sugerimos a leitura de nossos artigos sobre filtros passa-faixa passivos e técnicas de blindagem eletromagnética para RF.
Perguntas Frequentes (FAQ)
Por que a frequência do meu VCO fica variando sozinha?
Isso geralmente ocorre devido a fios de conexão muito longos ou falta de desacoplamento na fonte de alimentação.
O comprimento das trilhas de RF deve ser mínimo para evitar instabilidades térmicas e capacitâncias parasitas.
Posso usar qualquer diodo no lugar do varicap 1SV149?
Não. Embora alguns diodos retificadores comuns apresentem capacitância variável, eles não possuem a linearidade ou a faixa de capacitância necessária para um oscilador de precisão como este.
O SYN470R realmente recebe 620 MHz com qualidade?
Sim, desde que o sinal seja modulado em ASK e o sinal do VCO injetado no pino 15 seja limpo e tenha a amplitude correta.
O chip demonstra uma excelente performance acima de sua especificação nominal de 440 MHz.