Osciloscópio no PC: Transforme seu Computador em um Instrumento de 200 kHz
A análise de sinais elétricos é um pilar fundamental para qualquer entusiasta ou profissional da eletrônica.
No entanto, o custo de um equipamento de bancada profissional pode ser proibitivo para quem está começando.
Eu quero mostrar a você que é perfeitamente possível utilizar a estrutura de processamento do seu computador para realizar medições precisas.
O conceito de transformar o Osciloscópio no PC baseia-se em utilizar a placa de som como um conversor analógico-digital (ADC), permitindo que sinais externos sejam visualizados na tela.
Nós sabemos que uma placa de som convencional tem limitações físicas, operando geralmente na faixa de áudio (até 20k Hz).
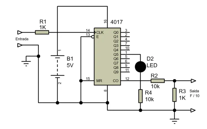
Contudo, com a implementação de um divisor de frequência por 10, como o que desenvolvemos aqui no Ibytes Brasil, conseguimos estender essa capacidade para monitorar frequências ultrassônicas de até 200 kHz.
Este artigo detalha como realizar essa instrumentação caseira com foco total na preservação do seu hardware.
Como funciona o Osciloscópio no PC com Divisor de Frequência
O princípio de funcionamento deste sistema reside na técnica de pré-escalonamento (prescaling).
Quando injetamos um sinal de alta frequência, como 60 kHz ou 100 kHz, em um circuito integrado divisor (como o CMOS 4017 ou 4040), o componente realiza uma contagem de pulsos e entrega na saída uma fração exata da frequência de entrada.
No nosso projeto, ao aplicarmos uma divisão por 10, um sinal de 100 kHz é reduzido para 10 kHz na saída.
Como 10 kHz está dentro do espectro audível suportado por qualquer placa de som, o software de osciloscópio consegue processar e exibir a forma de onda e a frequência corrigida.
Eu sempre reforço que a precisão depende da qualidade do divisor e da estabilidade do sinal de clock.
Fundamentos técnicos e proteção da placa de som
Um erro comum em projetos de Osciloscópio no PC é aplicar tensões elevadas diretamente na entrada de linha ou microfone.
A maioria das placas de som opera com níveis de sinal de aproximadamente 1 V de pico a pico (Vpp).
Exceder esse limite pode causar danos permanentes ao chipset de áudio da placa-mãe.
Para garantir a segurança, utilizamos resistores de carga e divisores de tensão na saída do nosso circuito de interface.
A física por trás disso é a Lei de Ohm, que rege a relação entre tensão, corrente e resistência.
A equação fundamental para o cálculo do divisor de tensão é:
Vout = Vin * (R2 / (R1 + R2))
Onde:
Vout: Tensão de saída enviada ao computador.
Vin: Tensão de entrada proveniente do circuito lógico (geralmente 5V ou 12V).
R1 e R2: Resistores que compõem o divisor.
Nós utilizamos resistores que variam de 220 ohms a 3.9k ohms para ajustar o nível de sinal para cerca de 700 mV a 1.2 Vpp, garantindo que o computador receba um sinal limpo e seguro.
Configuração do Software e do Sistema Operacional
Para enxergar o som e transformá-lo em dados visuais, o Windows ou Linux sozinhos não bastam.
Você precisa instalar um software de osciloscópio de terceiros que realize a Transformada de Fourier e processe o fluxo de áudio em tempo real.
Eu realizei testes em Windows 10 de 64 bits utilizando diversos programas gratuitos.
O segredo para uma medição fiel é configurar corretamente as entradas do sistema.
Se o seu computador possui entrada de linha (conector azul), prefira-a, pois ela suporta sinais com melhor fidelidade que a entrada de microfone (conector rosa).
Um ponto crítico: você deve desativar todos os filtros de ruído e cancelamentos de eco nas configurações de som do Windows.
Esses filtros são projetados para limpar a voz humana, mas para a eletrônica, eles interpretam uma onda quadrada ultrassônica como ruído e tentam apagá-la ou deformá-la, invalidando sua leitura.
Aplicações reais e instrumentação caseira
Este setup de Osciloscópio no PC é ideal para testar:
1. Sensores de ré automotivos (ultrassônicos).
2. Circuitos de controle PWM.
3. Osciladores de alta frequência para projetos de RF.
4. Injetores de sinais para reparo em áudio.
Eu recomendo que você explore mais sobre o comportamento dos semicondutores em nossos outros guias técnicos sobre o CI 4017 e técnicas de proteção de entradas digitais.
Se você deseja ver este projeto em ação e entender cada detalhe da montagem prática, confira o vídeo completo em nosso canal oficial:
https://www.youtube.com/watch?v=P15xVk3h5CQ
Vantagens e limitações do sistema
A principal vantagem é o custo praticamente zero se você já possui componentes básicos.
Além disso, a interface gráfica do PC permite capturas de tela e análises de harmônicos que osciloscópios analógicos antigos não permitem.
A limitação reside na largura de banda da placa de som e no fato de que, com o divisor, perdemos a visualização em tempo real da forma de onda original (ela é visualizada de forma “amostrada” e reduzida).
Para medição de frequência pura, é uma ferramenta infalível; para análise de transientes complexos, um equipamento de bancada dedicado ainda é superior.
Boas práticas na bancada de eletrônica
Sempre utilize uma garra de jacaré conectada ao aterramento comum entre o circuito de teste e o computador.
Isso evita flutuações e captação de ruídos de 60 Hz da rede elétrica.
Verifique sempre a tensão de saída do seu divisor com um multímetro antes de conectar o cabo P2 na entrada de áudio do PC.
Confira o vídeo detalhado do Ibytes Brasil sobre esta montagem:
https://www.youtube.com/watch?v=P15xVk3h5CQ
FAQ – Perguntas Frequentes
Posso usar qualquer computador para este projeto?
Sim, desde que possua uma entrada de áudio funcional. Computadores mais antigos com placas de som dedicadas costumam ter entradas de linha superiores às de laptops modernos que combinam fone e microfone em um único conector.
O circuito divisor de frequência é obrigatório?
Se o seu objetivo é medir sinais acima de 20 kHz, sim. Sem o divisor, a placa de som simplesmente filtrará o sinal e você não verá nada na tela, pois ele estará acima da taxa de amostragem (Nyquist) do hardware.
Risco de queimar a placa-mãe?
O risco existe se você injetar tensões altas (como 12V ou AC da rede). Por isso, o uso dos resistores de proteção e a validação da tensão de saída em 1Vpp é o passo mais importante do nosso guia.

Entrada de Sinal -> CI Divisor (4017) -> Divisor de Tensão (Resistores) -> Cabo P2 -> Entrada de Áudio PC.