Como Montar um Oscilador Ultrassônico 4046 de Alta Precisão e Estabilidade
Projetar um oscilador ultrassônico 4046 exige mais do que apenas conectar componentes em uma protoboard; requer a compreensão da arquitetura interna deste poderoso circuito integrado CMOS.
Eu preparei este guia para que você domine o bloco VCO (Voltage Controlled Oscillator) do CI 4046, garantindo um sinal limpo e estável para aplicações que vão desde repelentes eletrônicos até sensores de limpeza por ultrassom.
Muitas vezes, entusiastas enfrentam sinais erráticos ou componentes queimados por ignorarem detalhes cruciais de alimentação e acoplamento.
Neste artigo, eu vou detalhar como configurar este componente do tipo PLL (Phase-Locked Loop) focado exclusivamente na geração de frequências que ultrapassam o limite da audição humana, operando com precisão industrial na sua bancada de eletrônica.
Oscilador Ultrassônico 4046: O Coração do Projeto
O CI 4046 é um dispositivo de tecnologia CMOS que contém um comparador de fase e um oscilador controlado por tensão.
Para o nosso propósito de um oscilador ultrassônico 4046, focamos no bloco do VCO.
Diferente do popular 555, o 4046 oferece uma linearidade superior e uma faixa de frequência que pode atingir vários megahertz, dependendo da tensão de alimentação e dos componentes passivos escolhidos.
A grande vantagem de utilizar o 4046 em vez de circuitos astáveis comuns é a facilidade de controle.
Nós conseguimos ajustar a largura de banda e a frequência central de forma independente, mantendo um ciclo de trabalho (duty cycle) constante de aproximadamente 50%, o que é fundamental para a eficiência de transdutores ultrassônicos.
Fundamentos Técnicos e Física do VCO
O funcionamento interno do VCO no 4046 baseia-se na carga e descarga de um capacitor externo, controlada por uma fonte de corrente interna proporcional à tensão no pino 9.
A física aplicada aqui envolve a relação entre capacitância, resistência e a taxa de variação de carga.
Quando aplicamos uma tensão no pino de controle, alteramos a corrente que carrega o capacitor de temporização conectado entre os pinos 6 e 7.
Um ponto crítico que eu sempre enfatizo é a estabilidade térmica. Se utilizarmos capacitores cerâmicos de baixa qualidade, o coeficiente de temperatura fará com que a frequência “corra” conforme o chip aquece.
Por isso, para projetos de precisão, eu recomendo o uso de capacitores de poliéster ou filme metálico, que mantêm a capacitância estável sob variações térmicas.
Cálculos e Equações de Frequência
Para determinar a frequência de oscilação, precisamos considerar os valores de R1 (conectado ao pino 11) e C1 (conectado entre os pinos 6 e 7).
A fórmula simplificada para a frequência máxima de oscilação no 4046 é:
f = k / (R1 * C1)
Onde:
f: Frequência de saída no pino 4 em Hertz (Hz)
k: Constante dependente da tensão de alimentação (VDD)
R1: Resistor de temporização em Ohms
C1: Capacitor de temporização em Farads
Ao ajustar o potenciômetro RV1 no pino 9, variamos a tensão de entrada do VCO, permitindo que a frequência transite entre o valor mínimo (definido pelo resistor no pino 12, se usado) e o valor máximo definido pelos componentes do pino 11.
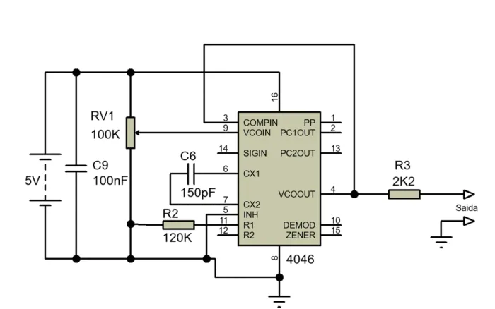
Esquema Técnico e Componentes Necessários

Para montar este oscilador, eu selecionei componentes que garantem o melhor custo-benefício sem sacrificar a performance:
CI 4046 (CMOS PLL);
Potenciômetro RV1 de 50K (Ajuste fino);
Resistor R2 de 120K (Define a faixa de oscilação no pino 11);
Resistor R3 de 2,2K (Proteção da saída no pino 4);
Capacitor C6 de 150pF (Cerâmico de alta qualidade ou poliestireno);
Capacitor C9 de 100nF (Filtro de desacoplamento de alimentação).
O Segredo da Estabilidade no Pino 9
A estabilidade deste oscilador ultrassônico 4046 depende diretamente da pureza da tensão no pino 9.
Qualquer ruído proveniente da fonte de alimentação será interpretado pelo VCO como uma instrução para modular a frequência, gerando o indesejado “jitter”.
Eu recomendo fortemente o uso do capacitor C9 de 100nF soldado o mais próximo possível dos pinos 16 (VCC) e 8 (GND).
Além disso, o uso de um trimpote de multivoltas em vez de um potenciômetro comum pode facilitar o ajuste em frequências muito altas, como 40 kHz ou 60 kHz, onde pequenos deslocamentos mecânicos alteram significativamente a resposta do circuito.
Aplicações Reais e Versatilidade
Este circuito não se limita a ser apenas um gerador de sinais de bancada. Eu já utilizei essa configuração em diversos projetos práticos:
1. Repelentes eletrônicos: Ajustando a frequência entre 25 kHz e 45 kHz para afastar pragas.
2. Limpeza por ultrassom: Excitando transdutores piezoelétricos para criar cavitação em líquidos.
3. Testes de sensores: Calibração de receptores ultrassônicos de medição de distância.
Proteção Contra Erros de Montagem
Um erro clássico que eu vejo muitos iniciantes cometerem é a inversão de polaridade.
O 4046 é um chip CMOS extremamente sensível. Se você conectar o positivo no pino 8 e o terra no pino 16, a estrutura interna do semicondutor entrará em colapso térmico instantaneamente.
Outro ponto de atenção é a eletricidade estática. Ao manusear o CI, evite tocar diretamente nos pinos sem estar devidamente aterrado.
Eu sempre aconselho o uso de soquetes DIL-16 na placa de circuito impresso para evitar que o calor do ferro de solda danifique as junções internas do componente durante a montagem definitiva.
Demonstração Prática e Teste de Bancada
No canal Ibytes Brasil, eu realizei o teste real deste circuito. Durante a demonstração, utilizamos um osciloscópio para validar a pureza da onda quadrada no pino 4.
Você pode conferir a explicação detalhada e ver o circuito “berrando” em frequências inaudíveis acessando o vídeo oficial através do link do Canal Ibytes Brasil: https://www.youtube.com/@Ibytesbrasil.
O vídeo relacionado demonstra como o ajuste do potenciômetro permite navegar de 5 kHz até frequências superiores a 70 kHz de forma linear.
Note que, ao testar com um alto-falante comum, você deixará de ouvir o som por volta dos 16 kHz a 18 kHz, mas o sinal continuará presente e ativo conforme indicado pelo instrumento de medição.
Vantagens do 4046 sobre o 555
Diferente do timer 555, onde a frequência e o ciclo de trabalho estão intrinsecamente ligados aos mesmos resistores, no 4046 temos um controle mais isolado.
Eu prefiro o 4046 para ultrassom porque ele mantém o sinal simétrico, o que é vital para não saturar transformadores de acoplamento ou drivers de potência que alimentam os transdutores.
Além disso, o consumo de corrente em repouso da tecnologia CMOS é significativamente menor.
Boas Práticas de Construção
Para garantir que seu oscilador dure anos, siga estas recomendações:
Use trilhas curtas entre o capacitor C6 e o chip para evitar indutâncias parasitas.
Alimente o circuito com uma fonte regulada entre 5V e 15V.
Utilize um plano de terra (ground plane) se for projetar uma PCB dedicada, reduzindo a emissão de EMI.
FAQ – Perguntas Frequentes
Posso usar o 4046 para frequências audíveis?
Sim, basta aumentar o valor do capacitor C6 ou do resistor R2. Ele funciona perfeitamente como um gerador de áudio de alta fidelidade.
Por que meu CI 4046 está esquentando?
Verifique se há curto-circuito na saída (pino 4) ou se a tensão de alimentação excedeu os 18V permitidos pela tecnologia CMOS padrão.
Qual a diferença entre usar capacitor cerâmico ou poliéster?
O poliéster oferece maior estabilidade térmica, impedindo que a frequência do seu oscilador ultrassônico 4046 varie conforme a temperatura ambiente ou o calor do circuito aumente.