Acesso Bloqueado

Detectamos que você está usando um bloqueador de anúncios.

Nosso conteúdo é gratuito, mas os custos de produção e servidor são pagos pelos anúncios. Para continuar lendo e apoiando nosso trabalho, por favor, desative o bloqueador e atualize a página.

Sirene Modulada 4093

Sirene com 4093: O Guia Definitivo de Projeto e Modulação de Áudio

A substituição de buzzers comuns por sistemas de sinalização sonora personalizados é um passo fundamental para quem deseja elevar o nível de seus projetos de eletrônica. Eu sempre defendo que entender o funcionamento interno dos osciladores permite criar soluções muito mais eficazes e profissionais.

Neste artigo, vamos explorar a fundo como construir uma sirene com modulação de tom utilizando o versátil circuito integrado 4093.

O coração deste projeto é a modulação de frequência, uma técnica onde alteramos as características de um sinal de áudio para criar o efeito de “sobe e desce” típico das sirenes de emergência.

Ao contrário de um buzzer piezoelétrico simples, que emite uma frequência fixa e monótona, este circuito utiliza portas lógicas para gerar dinamismo sonoro.

O Funcionamento do CI 4093 na Modulação de Áudio

O circuito integrado 4093 é composto por quatro portas NAND de duas entradas com tecnologia CMOS e disparadores Schmitt Trigger.

Esta característica de “Schmitt Trigger” é o que nos permite criar osciladores estáveis com poucos componentes externos.

Eu utilizo três das quatro portas disponíveis neste CI para realizar duas funções distintas.

A primeira parte do circuito funciona como um oscilador de baixa frequência (LFO – Low Frequency Oscillator), que dita o ritmo da alternância.

A segunda parte é o oscilador de áudio propriamente dito, que gera o som que ouvimos.

A mágica acontece quando o primeiro oscilador controla a carga e descarga do segundo, resultando na modulação do tom.

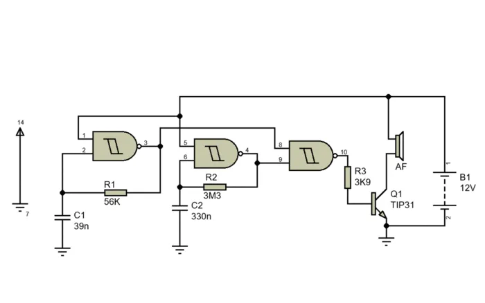
A alimentação do CI é feita nos pinos 14 (Positivo) e 7 (Negativo/GND).

Embora ele opere em uma faixa ampla, eu recomendo o uso de 12V para obter a máxima potência de saída e garantir que o transistor de potência seja excitado corretamente.

Fundamentos Técnicos e Equações de Oscilação

Para projetar uma sirene eficiente, precisamos entender a constante de tempo RC (Resistor-Capacitor).

A frequência de oscilação em uma porta Schmitt Trigger como a do 4093 é determinada pelo tempo que o capacitor leva para atingir os limiares de disparo da porta lógica.

A fórmula básica para estimar a frequência (f) em Hertz é:

f = 1 / (ln(2) * R * C)

Nesta equação, as variáveis representam:
f: Frequência de saída em Hertz (Hz).
R: Resistência do resistor de realimentação em Ohms.
C: Capacitância do capacitor de temporização em Farads.
ln(2): Constante logarítmica (aproximadamente 0,693) que define os pontos de carga e descarga.

No nosso projeto, o resistor R1 de 56 k? e o capacitor C1 de 39 nF definem a frequência principal do tom.

Já o resistor R2 de 3.3 M? e o capacitor C2 de 330 nF cuidam da cadência lenta da modulação.

Perceba que valores de resistência muito altos, como os 3.3 M?, são usados propositalmente para criar intervalos de tempo longos, perceptíveis ao ouvido humano como uma oscilação rítmica.

Análise dos Componentes e Diagrama Conceitual

Cada componente neste circuito desempenha um papel crítico na física da propagação sonora e na proteção do semicondutor:

1. Resistor R1 (56 k?): Atua na definição da tonalidade. Cores: Verde, Azul, Laranja.
2. Capacitor C1 (39 nF – Código 393): Determina a rapidez da oscilação do tom audível.
3. Resistor R2 (3.3 M?): É o responsável pela alternância lenta entre as frequências. Cores: Laranja, Laranja, Verde.
4. Capacitor C2 (330 nF – Código 334): Define o “tempo de subida e descida” da sirene.
5. Resistor R3 (3.9 k?): Resistor de base para o transistor Q1. Sua função é limitar a corrente de base para evitar a saturação excessiva ou danos ao componente. Cores: Laranja, Branco, Vermelho.
6. Transistor Q1 (TIP31): Um transistor NPN de potência. Ele recebe o sinal lógico de baixa corrente do CI 4093 e chaveia uma corrente muito maior para o alto-falante.

O diagrama consiste em dois osciladores astáveis interconectados.

A saída do primeiro oscilador (Pinos 1, 2 e 3) é injetada na entrada do segundo oscilador (Pinos 5 e 6), modulando sua frequência de saída no Pino 4.

Esta saída modulada segue para a base do TIP31 através de R3.

Vantagens, Limitações e Aplicações Reais

Nós observamos diversas vantagens ao optar por este circuito em vez de soluções prontas.

A principal é a personalização total: alterando o valor de C1, você pode transformar uma sirene aguda de alarme em um som grave de alerta industrial.

Vantagens:
– Alta imunidade a ruídos devido ao sistema Schmitt Trigger.
– Baixo consumo de corrente em repouso.
– Grande versatilidade de tensão (5V a 15V).

Limitações:
– A potência final depende diretamente do ganho do transistor e da impedância do alto-falante.
– O sinal de saída é uma onda quadrada, o que gera um som mais “agressivo” e rico em harmônicos, o que pode não ser ideal para aplicações que exigem timbres suaves.

Aplicações Reais:
Este circuito é amplamente utilizado em sistemas de alarmes residenciais, sinalizadores de marcha à ré para veículos, brinquedos eletrônicos e dispositivos de alerta em painéis industriais.

Para aprofundar seus estudos em osciladores, recomendo a leitura de nossos guias sobre “Configurações de Astáveis com CMOS” e “Cálculo de Dissipadores para Transistores de Potência”.

Como mencionamos em nossas aulas práticas, você pode conferir o funcionamento em tempo real deste projeto no canal Ibytes Brasil através do link: https://www.youtube.com/@Ibytesbrasil. O vídeo específico sobre esta montagem detalha cada conexão na protoboard.

Boas Práticas de Montagem

Ao montar sua sirene com 4093, eu recomendo fortemente o uso de um soquete para o circuito integrado.

Isso evita o superaquecimento dos pinos durante a soldagem.

Além disso, o transistor TIP31 pode aquecer se for utilizado em volumes elevados por longos períodos; portanto, fixá-lo em uma pequena placa de alumínio como dissipador é uma prática de engenharia prudente.

Verifique sempre a polaridade dos capacitores, caso utilize modelos eletrolíticos em vez de poliéster ou cerâmica.

Para este projeto específico, os valores de C1 e C2 sugerem o uso de capacitores de poliéster, que não possuem polaridade e oferecem melhor estabilidade térmica.

FAQ – Perguntas Frequentes

Posso usar um alto-falante de 4 Ohms em vez de 8 Ohms?

Sim, porém a corrente sobre o transistor TIP31 será maior. Certifique-se de que o transistor tenha um dissipador de calor adequado para evitar a queima por sobrecarga térmica.

O circuito funciona com uma bateria de 9V?

Com certeza. O CI 4093 opera perfeitamente com 9V. A única diferença será uma leve redução na pressão sonora (volume) em comparação com a alimentação de 12V.

Como posso deixar o som da sirene mais rápido?

Para aumentar a velocidade da alternância (o ritmo da sirene), você deve diminuir o valor do resistor R2 ou do capacitor C2. Isso reduzirá a constante de tempo do oscilador de modulação.

Acesse o Canal Ibytes no Youtube