O Segredo do MOC 3041: Como Evitar Travamentos no Arduino
Eu já vi muitos projetos promissores de automação falharem miseravelmente devido a um detalhe invisível: o ruído elétrico.
Se a sua horta hidropônica corre o risco de morrer porque a bomba trava ou se o seu Arduino “fica doido” exibindo caracteres estranhos, o problema quase sempre está no isolamento da potência.
Nós, no Ibytes Brasil, testamos e validamos que a solução definitiva não é apenas um componente extra, mas sim a técnica correta de acoplamento.
Neste artigo, vou revelar como utilizar o MOC 3041 para criar um sistema de controle de bombas que diferencia o dia da noite e, acima de tudo, protege o seu microcontrolador contra surtos.
Este é um guia para quem deseja sair do amadorismo dos relés comuns e avançar para o isolamento galvânico profissional.
Por que o MOC 3041 é Vital para o seu Projeto?
O MOC 3041 é um optoacoplador com uma característica técnica superior: o Zero Cross (Cruzamento por Zero).
Em sistemas de corrente alternada (AC), a tensão oscila como uma onda.
Se você liga um motor no pico dessa onda, gera-se um estalo elétrico massivo que interfere nos sinais digitais do Arduino.
O segredo do MOC 3041 é que ele aguarda o momento exato em que a energia passa pelo ponto zero para permitir o disparo.
Isso garante um acionamento “limpo”. Além disso, ele oferece o isolamento galvânico, o que significa que não há conexão física direta entre os 5V sensíveis do seu Arduino e os perigosos 110V ou 220V da rede elétrica.
Se a parte da potência explodir por um curto-circuito, o seu Arduino permanecerá intacto.
A Física do Isolamento e do Disparo
A engenharia deste componente baseia-se em um LED infravermelho interno e um fototriac.
Quando o Arduino envia um sinal ao LED [00:04:27], ele emite luz que ativa o fototriac do outro lado, sem qualquer contato elétrico.
A rede snubbler, composta por um resistor de 220 ohms e um capacitor de 100nF, atua como um amortecedor para os picos de energia gerados quando o motor é desligado.
V = R * I
R: Resistência da rede snubbler (proteção do Triac).
V: Tensão de pico absorvida.
I: Corrente de retorno da bobina do motor.
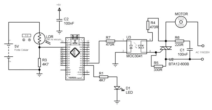
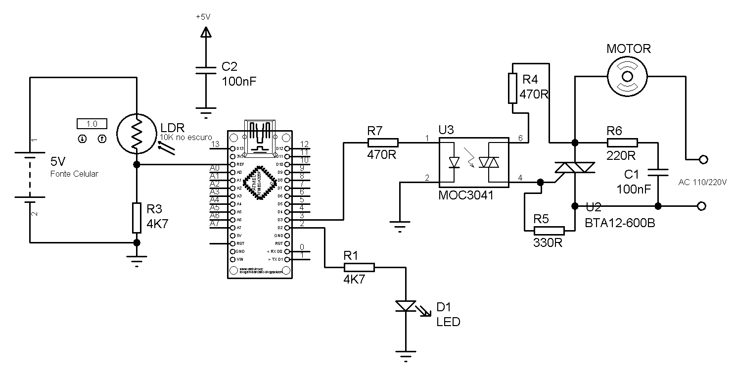
Componentes do Sistema de Automação Hidropônica
Para montar este controlador inteligente para a sua horta, você precisará de componentes específicos que garantam a leitura precisa da luz e a segurança da potência:
Arduino Nano: O cérebro que processa a lógica de tempo e a leitura do sensor [00:03:25].
LDR (10k Ohms): Sensor que detecta a luminosidade para diferenciar dia e noite [00:03:39].
MOC 3041: O optoacoplador com Zero Cross para isolamento e segurança [00:04:27].
Triac BTA12-600B: O componente que suporta a carga da bomba de água [00:05:04].
Rede Snubbler: Resistor R6 (220 ohms) e Capacitor C1 (100nF) para proteção contra indução [00:05:24].

Ciclos de Regra: A Inteligência do Software
Uma planta não precisa da mesma quantidade de água durante o dia e durante a noite.
O nosso código implementa uma lógica de economia de energia e oxigenação eficiente:
Ciclo de Dia: 12 minutos ligado e 12 minutos desligado.
Ciclo de Noite: 15 minutos ligado e 30 minutos desligado.
Essa diferenciação é possível graças ao divisor de tensão formado pelo LDR e um resistor de 4,7k.
Se você inverter esses componentes, a lógica do código será invertida, fazendo o sistema achar que é dia quando está escuro.
Assista ao vídeo completo com o teste de bancada no Canal Ibytes Brasil: https://www.youtube.com/watch?v=3O4pxCFWSvM
Vantagens do Uso do Triac sobre o Relé Comum
Muitos entusiastas utilizam módulos de relé por serem fáceis de ligar, mas na eletrônica de precisão, o relé tem limitações mecânicas e elétricas severas.
Vantagens do Triac + MOC 3041:
1. Silencioso (não faz o “click” mecânico).
2. Vida útil virtualmente infinita (sem contatos metálicos que carbonizam).
3. Ausência de ruído EMI (Graças ao Zero Cross do MOC 3041).
4. Comutação muito mais rápida para controle de potência.
Limitação: O Triac dissipa calor. Se estiver a controlar bombas de alta potência (acima de 2 Amperes), é obrigatório o uso de um dissipador de calor para evitar que o componente frite.
Sugestões de Leitura Interna:
1. Como programar o Arduino Nano para temporização precisa.
2. Guia de segurança para trabalhar com redes de 220V em bancada.
FAQ: Perguntas Frequentes sobre Isolamento com MOC 3041
O que acontece se eu usar o MOC 3021 em vez do 3041?
O MOC 3021 não possui o circuito de Zero Cross. Ele disparará o Triac em qualquer ponto da onda senoidal, o que aumentará significativamente o ruído elétrico e poderá causar travamentos no seu Arduino ao ligar cargas indutivas como motores.
Posso usar este circuito para controlar lâmpadas dimerizáveis?
Não com o MOC 3041. Justamente por causa do Zero Cross, ele não permite o corte de fase necessário para o dimer. Para dimerização, você precisaria de um optoacoplador de disparo aleatório (Random Phase), como o MOC 3021, e um detector de passagem por zero separado para sincronismo via software.
O Arduino Nano pode ser alimentado pela mesma rede da bomba?
Sim, desde que você use uma fonte chaveada de boa qualidade (como um carregador de telemóvel) para converter a rede AC para os 5V DC do Arduino [00:06:18].
O isolamento entre a rede e o Arduino ocorre dentro da fonte e através do MOC 3041.
Desenvolvedor de projetos e especialista em Radiofrequência (RF) e eletrónica aplicada.
À frente do canal Ibytes Brasil, dedica-se ao desenvolvimento de sistemas de transmissão, estudos de SDR (Rádio Definido por Software) e engenharia de circuitos de alta estabilidade.
Atua na disseminação de conhecimento técnico avançado, transformando conceitos complexos de telecomunicações em projetos práticos e funcionais.