Você está em: Home > Projetos & Circuitos > Divisor de Frequência com CI 4017: Proteja sua Placa de Som
O divisor de frequência com o circuito integrado 4017 é um dispositivo de proteção e interfaceamento que reduz a periodicidade de um sinal de entrada por um fator de dez.
Na prática, ele permite que sinais de alta velocidade, como osciladores de cem KHz, sejam convertidos para dez KHz, tornando-os compatíveis com a largura de banda limitada das placas de som de computadores.
Esta montagem atua como uma barreira de segurança, utilizando divisores de tensão para garantir que a amplitude do sinal não danifique os sensíveis conversores analógico-digitais do seu hardware.
Muitos hobbystas utilizam o PC como um osciloscópio de baixo custo, mas ignoram os perigos de injetar sinais diretamente na entrada de microfone.
Um transiente de tensão ou uma frequência ultrassônica fora de controle pode inutilizar o áudio da sua placa-mãe instantaneamente.
No meu laboratório, eu sempre recomendo o uso desta interface baseada no 4017, pois ela garante uma onda quadrada limpa e níveis de tensão controlados.
É a ciência da detecção e proteção aplicada à instrumentação caseira.
Como funciona a divisão de sinal no CMOS 4017
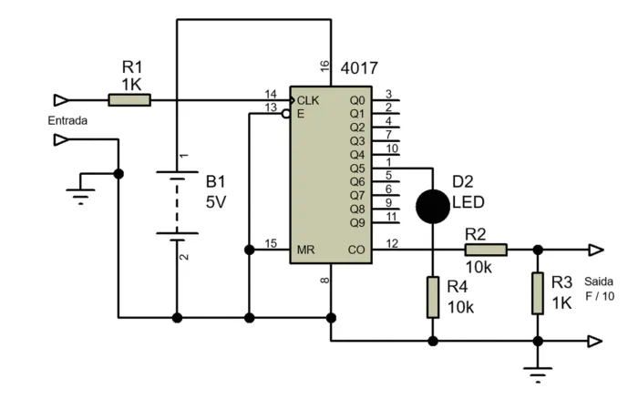
O coração deste projeto é o contador Johnson de cinco estágios, o famoso CI 4017.
Diferente de contadores binários comuns, o 4017 ativa uma saída por vez em sequência.
Para a nossa finalidade de proteção e medição, o segredo não está nas saídas individuais, mas sim no gerenciamento do fluxo de pulsos que o componente processa.
Quando aplicamos um sinal no pino quatorze (Clock), o integrado inicia a contagem lógica interna.
Fique atento: o 4017 pertence à família CMOS série quatro mil, o que significa que ele é extremamente versátil quanto à alimentação, suportando de três a quinze Volts.
No entanto, para proteger sua placa de som, trabalharemos estritamente com cinco Volts estabilizados.
Isso limita a excursão máxima do sinal e mantém a lógica compatível com a maioria dos periféricos digitais modernos.
O segredo do Pino 12: O “Carry Out”
A grande sacada técnica deste divisor de frequência é o uso do pino doze, conhecido como Carry Out ou “Vai Um”.
Diferente dos pinos de contagem que produzem pulsos curtos, o pino doze permanece em nível alto durante os primeiros cinco pulsos de entrada e cai para nível baixo nos cinco pulsos seguintes. Isso gera uma onda quadrada perfeita com ciclo de trabalho (Duty Cycle) de cinquenta por cento.
Para o software de osciloscópio no PC, uma onda simétrica é muito mais estável para sincronismo e visualização.
Se usássemos uma das saídas comuns, o pulso seria muito rápido (apenas dez por cento do tempo ativo), o que poderia ser filtrado incorretamente pelos capacitores de acoplamento da entrada de áudio, resultando em leituras erráticas ou fantasmas.
Cálculo do Divisor de Tensão e Atenuação de Segurança
Aqui está o detalhe que faz a diferença entre um instrumento útil e um computador queimado: a atenuação.
O CI 4017 alimentado com cinco Volts entregará uma saída de quase cinco Volts.
Como as entradas de microfone operam geralmente com sinais abaixo de um Volt, precisamos de um divisor resistivo para baixar essa amplitude.
Utilizamos a lei de Ohm aplicada a divisores de tensão para garantir a segurança.
A fórmula que aplicamos é: Vout = Vin * (R3 / (R2 + R3)).
No nosso projeto padrão, utilizamos dez mil Ohms para R2 e mil Ohms para R3.
Com uma entrada de cinco Volts, o resultado será uma saída de aproximadamente zero vírgula quarenta e cinco Volts (450mV).
Este nível é ideal para uma leitura clara sem saturar o pré-amplificador do computador.
Esquema Elétrico e Lista Estrita de Componentes
Para garantir a estabilidade do seu divisor de frequência, utilize componentes de boa qualidade.
Siga a descrição técnica rigorosa abaixo para a montagem na bancada:
- CI 4017: Circuito integrado contador de décadas.
- O pino um é identificado pela meia-lua ou ponto no corpo. O pino dezesseis vai ao positivo da alimentação e o pino oito ao negativo ou terra.
- R1: Resistor de mil Ohms (1K). Na prática: Protege a entrada de clock contra picos de corrente. (Anéis: Marrom, Preto, Vermelho, Ouro).
- R2: Resistor de dez mil Ohms (10K). Na prática: Primeiro estágio do divisor de tensão de saída. (Anéis: Marrom, Preto, Laranja, Ouro).
- R3: Resistor de mil Ohms (1K). Na prática: Referencia o sinal de saída ao terra do circuito. (Anéis: Marrom, Preto, Vermelho, Ouro).
- R4: Resistor de três mil e novecentos Ohms (3K9). Na prática: Limita a corrente para o LED de sinalização.
- D2 (LED): LED comum para sinalização de operação. O terminal mais curto e o chanfro na base indicam o cátodo (negativo).
- Capacitores de desacoplamento: Recomendo um de cem Nanofarads (100nF) cerâmico entre os pinos dezesseis e oito para filtrar ruídos da fonte.

Dicas de Montagem e Blindagem de Sinais
Na prática, o layout da sua placa ou protoboard influencia na qualidade da leitura.
Mantenha as conexões de entrada de sinal o mais curtas possível.
Os pinos treze (Clock Enable) e quinze (Reset) devem ser conectados diretamente ao negativo ou terra do circuito.
Se deixá-los “flutuando”, o ruído eletromagnético do ambiente pode resetar o contador aleatoriamente, destruindo a precisão da sua medição.
Outro ponto vital: o cabo que vai para o PC deve ser blindado.
Use um cabo estéreo onde a malha externa é o terra (GND) e os fios internos levam o sinal atenuado.
Isso evita que o ruído de sessenta Hertz da rede elétrica da sua casa seja interpretado como sinal pelo software do osciloscópio. Se o sinal parecer muito “sujo”, verifique se a fonte de cinco Volts está bem filtrada.
Análise de Sinais e Limitações do Hardware
Ao utilizar este divisor de frequência, você deve estar ciente de que ele transforma qualquer sinal de entrada em uma onda quadrada.
Se você injetar uma onda senoidal ou triangular, a saída do 4017 será sempre digital.
Portanto, este projeto é focado em medir a frequência e não a forma da onda original.
Muitos erram ao tentar medir frequências de rádio (RF) muito altas com apenas um estágio.
Lembre-se que a placa de som raramente ultrapassa os vinte KHz de amostragem real.
Se o seu sinal original for de um Megahertz, a divisão por dez resultará em cem KHz, o que ainda é invisível para a maioria das placas de som.
Para esses casos, você precisaria de dois CIs 4017 em cascata para dividir por cem.
Vídeo Técnico e Demonstração Prática
Para visualizar a montagem passo a passo e ver o circuito em funcionamento real no osciloscópio virtual, confira o vídeo que preparei no canal.
É uma excelente oportunidade para ver o comportamento do sinal antes e depois da divisão.
Não deixe de se inscrever no Canal Ibytes Brasil para acompanhar nossos estudos de rádio frequência e automação.
Leituras Recomendadas
- Leitura recomendada: Como testar componentes eletrônicos com multímetro
- Leitura recomendada: Fundamentos de Rádio Frequência e Transmissão
- Leitura recomendada: Seção de Projetos e Circuitos Passo a Passo
FAQ – Perguntas Frequentes
Posso alimentar o circuito com 12V?
O CI 4017 suporta doze Volts, mas isso aumentará a tensão de saída.
Você precisaria recalcular o divisor de tensão (R2 e R3) para garantir que o sinal de saída continue abaixo de um Volt para não queimar a placa de som.
O circuito serve para medir a rede elétrica?
Atenção: Jamais conecte este circuito diretamente na rede elétrica de 110V ou 220V.
Este projeto é para sinais lógicos de baixa tensão.
Tensões da rede elétrica exigem isolação galvânica por transformadores ou optoacopladores para evitar acidentes fatais.
Por que os LEDs não piscam no ritmo correto?
Se a frequência de entrada for muito alta, o LED parecerá aceso continuamente.
Se não houver atividade, verifique se os pinos treze e quinze estão devidamente aterrados e se o CI está recebendo os cinco Volts corretamente.
Dica de Bancada: Ao trabalhar com circuitos CMOS como o 4017, evite tocar nos pinos antes de descarregar a eletricidade estática do seu corpo. Esses componentes são sensíveis e uma descarga eletrostática pode danificar os gates internos antes mesmo de você ligar a fonte. Use sempre uma pulseira antiestática ou toque em um objeto metálico aterrado antes de manusear o chip!
Especialista em Radiofrequência (RF) e eletrônica aplicada. À frente do canal Ibytes Brasil, Pedro dedica-se ao desenvolvimento de projetos práticos e à disseminação de conhecimento técnico de alta estabilidade.